澎湃新闻:数字人民币跨境使用技术已具备,内地 - 香港双边跨境支付潜力规模可观
tp官方网站下载 2025年4月2日 17:18:46 tpwallet官网下载 171
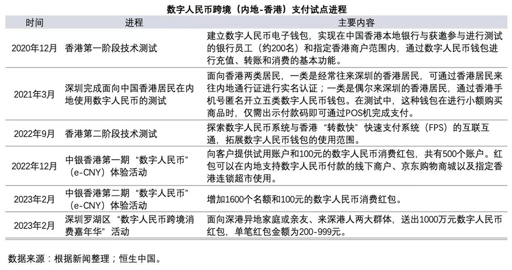
试点现状
香港作为数字人民币跨境支付的关键试验区域,尚未全面普及。然而,在实际操作层面,相关测试与推行工作正逐步深入。以2022年10月为例,mBridge项目在试点阶段完成了测试,借助多国央行的数字货币,促进了企业的跨境交易,为数字人民币的跨境支付提供了成功的先例。
用户如今普遍选择将第三方数字钱包中的资金转为数字人民币,以便使用。同时,数字人民币钱包功能已整合进商业银行及第三方数字钱包的App中。这样的操作既方便又普遍流行。
支付习惯分析

探究香港与内地居民跨境支付的使用情况,对于预测数字人民币跨境交易的可能规模极为关键。据中国银联发布的数据显示,2021年,我国一线城市的受访者月均消费中,移动支付所占比例接近八成。基于这一数据,可以推测,在内地居民赴港购物时,采用电子钱包的比例预计将达32%。
香港和内地人用信用卡在国外买东西的比例都挺高。官方统计表明,香港这个比例是73%,内地是60%。要是香港人在内地买东西还是保持用信用卡的习惯,那么除了信用卡,电子支付可能就会占据非信用卡支付市场的20%。
潜在规模估算
支付体系完善后,我们对数字人民币在内陆与香港之间跨境支付的可能规模进行了预估。预计到2023年,旅游和电商消费将恢复至疫情前水平的70%;到2024年,这一比例将增至90%;而到2025年,将完全恢复至100%。通过计算得出,2023年两国旅游服务贸易的金额预计将高达213亿美元;展望到2025年,这一数字预计将进一步增至304亿美元。

2023年,香港同胞在内地用信用卡消费的金额达到了约40亿,而用电子钱包支付的金额约为3亿。如果条件允许,e-CNY可能在初期取代电子钱包。预计到2023年,两地居民使用e-CNY进行跨境零售支付的交易额可能达到55亿美元。到了2025年,这一数字有望增至80亿美元。如果电子人民币能够替代信用卡,那么到2023年,跨国零售支付的市场潜力或许可达191亿美元。展望到2025年,这一规模或许还将增加,有望达到275亿美元。
应用场景展望
政策扶持下,数字人民币的使用范围相当广泛。它有望拓展至跨境买卖、投资以及融资等多个领域。在跨境买卖环节,采用数字人民币支付能提升交易效率,减少开支。而在投资融资方面,数字人民币也能为跨境资金流动提供更为便捷和安全的途径。
这一举措对推动香港与内地间的经济往来至关重要,它顺应了全球经济的增长潮流,并且对增强人民币在国际货币体系中的影响力大有裨益。
扩大规模举措

我们要在香港大力推广数字人民币的普及。以e-CNY为例,在第二阶段测试中,它主要通过“转数快”快速支付系统(FPS)为数字人民币钱包充值,同时也在持续扩大其应用领域。
支付途径不断增多,使用范围也在逐步拓宽,数字货币在香港民众日常生活中的出现频率越来越高。这样的发展态势将促使更多市民愿意尝试使用。故此,数字货币在香港的普及程度有望显著上升,进而有利于其更广泛的推广。

未来发展预期
未来,预计将有更多香港的金融机构参与到数字人民币跨境支付试点的队伍中。银行数量的持续增加 https://www.lyctcf.com,将使得数字人民币在香港的推广步伐进一步加快。
世界支付公司预测,到2021年,数字钱包的使用频率将超越信用卡,成为全球电子商务领域的主要支付手段,其市场份额将接近一半。这一趋势显示出数字支付正在迅猛发展,且难以抵挡。另外,电子人民币在香港的发展潜力巨大。那么,您认为要让数字人民币在香港得到普及,还需面对哪些困难?
