如何定期审查和更新第三方SDK的个人信息收集使用描述,确保隐私政策与实际匹配
tp官方网站下载 2025年2月15日 12:26:36 tpwallet官方网站 171
现在,手机银行应用在我们的日常生活中扮演着越来越关键的角色,然而,它对个人信息的保护问题却让人感到不安。接下来,我将逐一分析手机银行应用在保障用户权益、信息搜集及授权等方面的具体评估情况。
信息描述审查与更新



企业需定期核查并完善第三方SDK对个人信息收集的说明,保证隐私规定与App的实际运用一致。以某银行App为例,此前对第三方获取用户信息的说明不够明确,审查后已做了详尽的更新。通过这种方式,用户能明确了解个人信息的流向及用途,防止信息被不当使用。


若不迅速核对并更新,隐私政策可能与实际应用出现偏差,给不法之徒留下可乘之隙。用户所见的说明与App的实际操作不符,这会减少对银行的信任,还可能触发一连串的信息安全问题。

信息清单展示


各企业需设立个人信息收集记录和第三方信息共享记录,并在App的二级菜单中进行展示。部分手机银行App已经将此类清单设置在二级菜单中,便于用户查阅。例如,某银行的App用户只需点击二级菜单,便可迅速查看到相关清单。


清单需简明扼要地展示共享信息的内容、用途、场合及方法。比如,某银行App具体说明了其与第三方共享用户交易记录的情况,目的在于进行风险评估,便于用户直观了解。


系统权限管理

应用应当申请满足服务需求的最少系统权限,不得申请与需求无关的权限。在应用版本打包完毕后,必须核对权限列表,并对照保护政策进行审查。此前,部分应用存在过度申请权限的问题,经过整改,现在已规范了权限的申请流程。


若擅自申请与功能无关的权限,有可能损害用户隐私。例如,某些应用请求读取短信权限却与实际业务无关,这或许会导致用户短信内容泄露,从而引发安全风险。
信息收集规范

对App和SDK擅自搜集用户资料的行为进行严厉整治。众多手机银行App过去常出现未向用户明示收集信息的目的、方法及范围,且在未获用户同意的情况下擅自搜集资料的情况。

现在监管力度加大,此类问题已有明显好转。比如,某银行App过去曾擅自搜集用户位置信息,整治后,它现在会提前告知用户并征得用户同意,再进行信息收集。

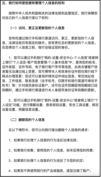
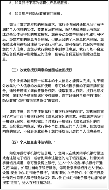
用户权利保障


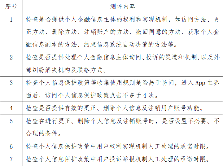
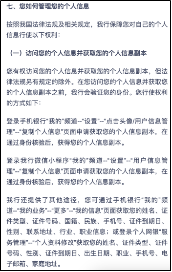
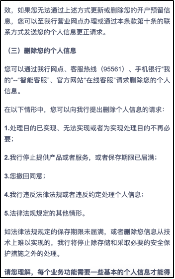
企业需确保用户享有了解、选择、修正及删除个人信息的权利。为便于用户在App中更改权利,特增设客服电话。若用户发现信息错误需更正,可拨打客服电话进行处理。

个人信息保护政策需明确投诉举报的具体途径,并规定人工处理的时间限制。然而,有些应用只标明了回复用户的期限,却未说明处理完毕的期限,这一点需要得到改善。

授权过程合理性

在个人信息收集目的、方法和范围变动时,应通过合适途径告知用户。部分应用在调整信息收集规定后,并未提醒用户查阅新规。

未来应强化对该领域的管控,确保用户能迅速掌握这些变动信息。比如,某银行App在调整数据收集范围后,未弹出提示告知用户,致使不少用户对此一无所知。

大家对手机银行App在保护个人隐私方面有何看法?欢迎在评论区发表意见。同时,请不要忘记点赞和转发这篇文章!
