新冠肺炎下世界主要经济体政策侧重及中国应对产业变革机遇
tp官方网站下载 2025年5月1日 13:32:41 tp官方网站下载 145
疫情使得有为政府的重要性突显出来,疫情还极大地改变了产业政策的内涵,疫情也改变了产业政策的基础,疫情引发了全球产业变革。下面深入探讨相关内容。
疫情对产业政策的冲击
疫情在全球爆发,这给产业政策的理论基础带来了巨大影响,也给产业政策的运行环境带来了巨大影响。以往产业政策侧重于提升竞争力、改进福利,而现在需要兼顾气候政策目标。比如说,制造业供应链受到了阻碍,这促使各个国家重新审视产业布局和安全,还改变了传统产业调控思路,使其从单一追求效益转向综合考虑经济、环境和社会等多方面因素。

产业数字化转型加速
在疫情发生之前,产业朝着数字化智能化转型的进程比较缓慢,疫情爆发以后,这个进程大幅加快。各个企业为了谋求生存,积极接纳与第四次工业革命相关的技术。远程办公、线上购物等新兴模式蓬勃兴起,比如美国许多企业快速调整业务模式,借助数字技术来维持运营,这让线上服务行业在疫情期间实现了爆发式增长。
产业绿色化发展趋势

此次疫情促使全球产业朝着绿色化方向转型 ,主要工业化国家接连出台绿色转型政策 ,像欧盟的《欧洲绿色协议》这类政策 ,目标是达成公平繁荣且资源节约的现代化经济 ,与此同时 ,企业愈发重视可持续发展与环保 ,将降低能耗 、减少污染当作发展重点 ,新能源产业因此迎来了发展的良好机遇 。
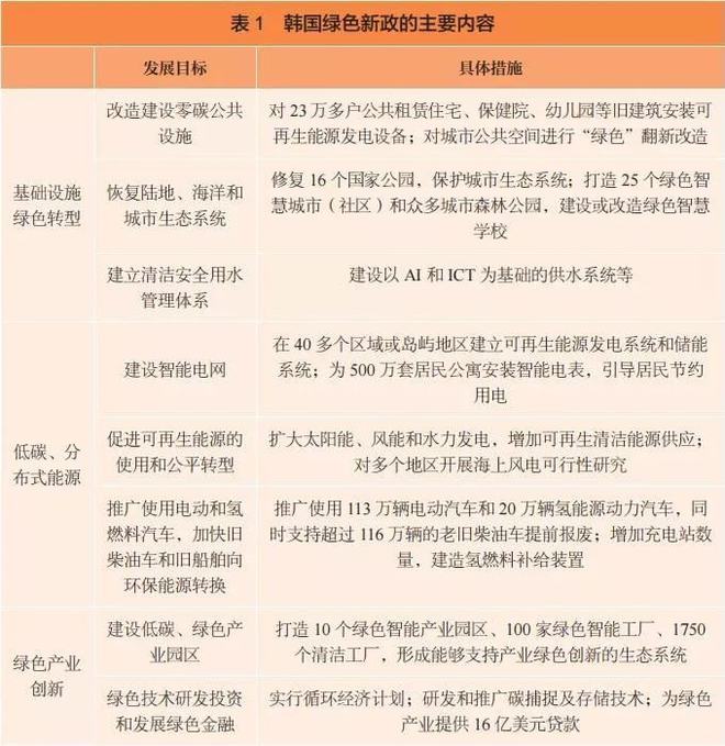
主要国家的转型政策
各国在面对疫情冲击时,都纷纷出台了复苏计划,以此推动“孪生转型”。韩国在2020年7月推出了《韩国新政》,该政策聚焦于“数字”与“绿色”领域,通过扩大投资来促进经济复苏与升级。欧盟对一系列绿色产业政策进行了更新,致力于社会和经济转型。德国早在2002年就通过了国家可持续发展战略,跨领域推动可持续发展。
“孪生转型”面临的挑战

全球产业朝着绿色化、数字化转型,这是有趋势的,然而挑战众多。在绿色转型这方面,新能源技术还不成熟,成本比较高,大规模推广受到限制。在数字转型当中,数字鸿沟问题很严重,部分地区和人群因为技术、基础设施不足,难以融入转型浪潮,这制约了整体转型的进度。
中国的应对之策

在碳中和时代,中国面临着全球产业格局调整带来的机遇,也面临着挑战。中国应该积极去借鉴国际上的经验,从而制定出适合本国国情的绿色转型政策以及数字转型政策。要加大在新兴技术研发方面的投入,以此推动传统产业实现转型升级,进而提高产业的竞争力。同时还要注重区域平衡,努力缩小数字鸿沟,使得更多地区和人群能够从产业转型中受益。
疫情过后,全球产业政策发生变革,这已然成为必然的趋势。各个国家在产业绿色转型方面,以及在产业数字转型方面,既有合作,又存在竞争。中国应当怎样在这场变革当中,充分施展自身的优势,在提升产业竞争力的同时,达成可持续发展,这是值得我们去思考的问题。欢迎大家点赞本文,分享本文,并发表你的看法!
